2024年,中国水产科学研究院黄海水产研究所聚焦渔业科技创新主责主业,坚持“四个面向”,不断激发创新创造活力,在渔业资源与生态环境、种子工程与健康养殖、水产加工与质量安全等领域取得了一系列新成果和新突破。
经所属各科研部门推荐和专家评议,共遴选出13项2024年度重要科研进展,其中3项入选中国水产科学研究院科研重大进展。
入选中国水产科学研究院科研重大进展3项
1.揭示脊椎动物适应性免疫系统的演化特征
适应性免疫系统是脊椎动物独有的免疫防御屏障?;坪KQ笥嬉瞪镆糯试雌兰塾牒铣衫么葱峦哦釉诩棺刀锸视π悦庖呦低车难莼芯恐腥〉弥匾黄疲芯砍晒粤狡芯柯畚男问皆诠手诳蹲匀弧ねㄑ?a>》(Nature Communications)背靠背发表。
该成果首次在单细胞水平系统表征了无颌类、软骨鱼类和硬骨鱼类等水生脊椎动物的免疫系统细胞架构及基因图谱,解析了无颌类与有颌类,软骨鱼与硬骨鱼之间,淋巴细胞谱系的保守性以及差异的进化特征;首次鉴定了一种新的T样细胞群,阐明了其功能和调控机制,明确了软骨鱼类B细胞具有活跃的吞噬功能,揭示了鱼类天然免疫与适应性免疫的进化谱系。该研究不仅为探索物种演化中免疫策略的共性和差异提供了新的视角,同时也为鱼类抗病选育提供了丰富的遗传资源。
该研究得到国家重点研发计划、国家高层次人才特殊支持计划、山东省泰山学者、院科技创新团队等项目支持。

Nature Communications期刊论文
2.共同揭秘褐藻适应性进化特征
黄海所海洋藻类种质创制与利用创新团队参与由12个国家共同发起的褐藻研究计划,首次公布了全球60种代表性褐藻的基因组数据,解析了褐藻的重要性状与生态多样性的演化历程,揭示褐藻对潮间带极端环境的适应机制,研究成果发表于国际权威期刊CELL。
研究团队构建了涵盖褐藻门主要类群的基因组数据库,有效填补了多种褐藻基因组数据空白。通过对基因组数据的深入解析,研究团队发现新直系同源基因家族的获得、蛋白质结构域重排、水平基因转移事件,以及一系列与生存和适应密切相关的代谢途径的演化共同驱动了褐藻谱系的发生与分化,揭示了褐藻中海藻酸、卤素和多酚等代谢途径对褐藻适应性特征的塑造作用,阐释了褐藻基因组多样性与生活周期策略和配子鞭毛结构等诸多表型特征多样性分化之间的紧密联系?;坪K哦痈涸鹌渲械乃交蜃剖录治龉ぷ?。
该研究得到泰山学者计划和国家藻类产业技术体系岗位科学家的联合资助。

褐藻的生态学、多样性和进化特征

褐藻基因组及基因内容演化的全基因组分析
3.创制石斑鱼新种质及产业化应用
黄海所大菱鲆和石斑鱼遗传育种创新团队针对石斑鱼种质资源退化、苗种生长慢和成活率低等产业瓶颈问题,与莱州明波水产有限公司联合攻关,在我国北方创建了石斑鱼活体库和冷冻种质库,驯化培育了20种石斑鱼育种亲本,保存了18种石斑鱼精子。
研究团队创新性培育出2个速生抗逆石斑鱼新品种“云龙石斑鱼”和“金虎杂交斑”,多组学分析发现父本亚基因组优势协同DNA低甲基化调节脂质代谢通路促进杂交生长优势形成;创新了石斑鱼优良苗种工厂规模化繁养技术,其中“金虎杂交斑”入选2024年全国重点推广水产养殖新品种,市场覆盖率达10%以上。同时,石斑鱼新种质创制及产业化应用技术成功入选2024中国农业农村重大科技新成果(2024-XJS-06)。
该研究得到国家重点研发计划、山东省泰山产业领军人才工程、山东省和海南省重点研发计划、院科技创新团队等项目支持。



入选黄海所所级科研重大进展10项
1.破译多个海水生物基因组并解析其调控机制
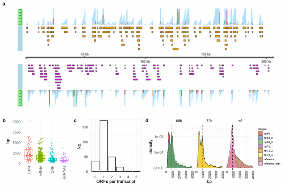
海水鱼类基因组学及分子育种技术创新团队、海洋渔业生物遗传资源评价与合成利用创新团队、海水贝类种质创制与利用创新团队、海水池塘生态工程化养殖创新团队、渔业资源分子生态学团队等研究利用ONT ultra-long、PacBio HiFi和Hi-C测序数据,绘制了我国首个海水鱼类(花鲈)以及鞍带石斑鱼、红九棘鲈和星突江鲽端粒到端粒(T2T)的高质量参考基因组,绘制了脊尾白虾、菲律宾蛤仔和七星底灯鱼染色体水平的基因组;发现了鲽形目鱼类共享性染色体祖先核型,精确鉴定了星突江鲽性染色体和性别决定候选基因gsdf;解析了脊尾白虾盐碱胁迫适应机制;阐释了滩涂贝类适应埋栖生活的形态进化和分子机理;构建的首个染色体水平的灯笼鱼基因组,为黄东海域七星底灯鱼隐存种的存在提供了生态基因组学证据,阐明了七星底灯鱼适应昼夜垂直移动的遗传基础。研究成果发表在Scientific Data、Zoological Research、Biology-Basel等刊物上。
研究得到国家重点研发计划、国家自然科学基金、院科技创新团队等项目支持。

重要海水养殖鱼类、虾类和贝类高质量基因组精细图谱绘制
(A)花鲈(B)星突江鲽(C)鞍带石斑鱼(D)红九棘鲈(E)脊尾白虾(F)菲律宾蛤仔


七星底灯鱼基因组及进化树图谱
2.解析典型海洋生物极端环境适应的遗传基础与生态策略
黄海所海洋渔业生物遗传资源评价与合成利用创新团队与中国科学院海洋研究所、青岛华大基因研究院联合攻关,以南极磷虾、深海珊瑚和贝类等极端环境典型生物为研究对象,系统开展了基因组图谱绘制、基因适应性进化、群体遗传多样性分析、共生菌多样性及其功能途径研究,从遗传基础和共生微生物两个层面,揭示了典型海洋生物适应极端环境的遗传和生态策略。其中黄海所重点以南极磷虾和深海珊瑚为研究对象,突破了超大且高重复基因组组装的技术瓶颈,解析了南极磷虾、深海珊瑚基因组及线粒体结构特征,阐明了极端环境海洋生物适应性进化的遗传基础,揭示了极端环境重塑海洋生物遗传多样性的适应机制。
以上成果阐明了极端环境下海洋生物适应的进化模式和重要驱动力,揭示了共生菌协助海洋生物适应极端环境的代谢协同机制和功能途径,丰富了环境驱动下自然选择固定有利突变的遗传理论以及宿主-共生菌的协同进化理论,推动了以趋同演化视角研究极地和深海两大生态系统海洋生物极端环境适应的策略和范式创新,为研究海洋生命过程与演化提供了新认知?!暗湫秃Q笊锛嘶肪呈视Φ囊糯∮肷呗浴背晒?024年度青岛市自然科学奖一等奖(已公示)。
该研究得到国家重点研发计划、院科技创新团队等项目的支持。

典型海洋生物极端环境适应的遗传基础和生态策略
3.创建海洋水产动物智慧育种新平台
黄海所海洋渔业生物遗传资源评价与合成利用创新团队、凡纳滨对虾和中国对虾遗传育种创新团队、海水池塘生态工程化养殖创新团队、棘皮类遗传育种创新团队等依托国家海洋渔业生物种质资源库搭建了信息化管理平台,实现了海洋水产动物种质资源的实时数字化处理、存储、备份与展示;研制了海水鱼类表型鉴定的桌面3D及水下视觉设备,建立了基于机器视觉和深度学习的表型高精度测量技术设备,实现了生长性状智能无损测量平均精度>94%;研发了虾蟹类生长和抗病表型高通量识别系统与设备,开发了表型管理、群体分析、性状关联分析、全基因组选择育种等9个功能??榈挠质莘治銎教?,集成机器视觉、液位传感器、物联网、自动化技术建立了养殖信息智能化采集与分析平台,应用于最优育种模型构建与投喂策略优化;开发了棘皮类基于图像智能识别的活体刺参出皮率无损测算方法,预估模型准确性>90%;实现了海洋水产动物“表型精准鉴定-性状关联分析-育种策略评估-养殖智能分析”全链条的种质资源挖掘与智慧育种平台建设创新,为渔业高质量发展提供了科技支撑。
相关研究得到国家重点研发计划、国家高层次人才特殊支持计划、山东省泰山学者、院科技创新团队等项目支持。

鱼类表型高通量测定系统

对虾生长表型高通量测定系统

三疣梭子蟹育种数据分析平台

海参棘刺表型智能识别

海参体尺性状智能识别
4.首次评估中西印度洋渔业资源结构与分布特征
黄海所依托国内最先进的“蓝海101”号渔业科学调查船,历时122天,航行2万多海里,完成了我国首次中西印度洋渔业资源综合科学调查,评估了该海域渔业资源结构与分布特征,填补了我国在该海域渔业资源评估调查的空白,为印度洋渔业资源可持续开发和我国参与国际渔业治理提供了科学依据。
本次调查包括中上层拖网、延绳钓、鱿鱼钓等多种作业方式,采集到100余种渔业生物,主要包括鸢乌贼、少鳍方头鲳、灯笼鱼、大目金枪鱼、黄鳍金枪鱼、剑鱼、帆蜥鱼和紫魟等。灯笼鱼科、圆鲳科、柔鱼科、鲹科、鲭科和蛇鲭科是主要中层及中上层鱼类资源,其中柔鱼科资源占绝对优势;灯笼鱼科资源主要分布在马尔代夫西部公海海域,而其他鱼类资源在索马里东南部公海存在高密度分布区。此次调查采集了2000米深水水样,获取了鱼卵、仔稚鱼、浮游生物、环境DNA、微塑料和常规水文样品等1万余份,保存了珍贵渔业生物标本300余份,以及水文、气象、声学数据等超过2TB,系统分析了中西印度洋渔场的生态学基础。
该研究得到农业农村部财政项目、上海海洋大学委托项目等支持。

鱼卵、仔鱼资源丰度的空间分布特征

主要拖网渔获种类

主要延绳钓渔获种类

声学密度分布图
5.揭示了海洋无脊椎动物病毒多样性与致病机制
黄海所虾贝类流行病与防控团队针对虾、贝等海洋无脊椎动物因缺乏有效细胞系导致病毒性病原分离、鉴定困难等难题,研发了高质量样品制备、病毒组信息挖掘等技术,搭建了水生动物新病毒高通量鉴定平台。利用该平台,对来自我国及周边海域24个采样点的13种共106批经济甲壳类动物进行病毒组分析,鉴定出90种RNA病毒,其中69种为新病毒。系统发育分析显示,多数新病毒与同一食物链或生态位的不同宿主病毒存在密切进化关系。对严重影响产业发展的牡蛎疱疹病毒1(OsHV-1)进行全长转录组研究,发现OsHV-1富含多顺反子等复杂转录结构,对核衣壳骨架蛋白的转录具有重要调控作用;这一特点在疱疹病毒目中具有保守性,表明其古老的起源及功能重要性。揭示了OsHV-1通过在基因组中编码“伪靶标”,逃避宿主RNA特异性腺苷脱氨酶(ADAR)抗病毒系统攻击的免疫逃逸机制。研究成果提升了对海洋无脊椎动物病毒多样性和致病机制的认识,为开展反向病原学研究提供了重要数据,成果论文发表在国际知名期刊mSystems和Virus Evolution。
该研究得到国家重点研发计划青年科学家项目,国家虾蟹、贝类产业技术体系岗位科学家,国家自然科学基金,院科技创新团队等项目支持。

我国沿海省市与周边海域甲壳动物病毒多样性研究

牡蛎疱疹病毒(OsHV-1)转录组本大小及在基因组分布特征
6.阐明了微纳塑料对海洋水产品质量安全的影响及其作用机制
黄海所黄渤海渔业生态环境评价与生物修复创新团队针对微纳塑料及吸附态污染物对海洋水产品质量安全的潜在威胁开展了系统性研究,揭示了典型养殖区生物体内微塑料与多环芳烃(PAHs)的复合污染特征及其相互作用。研究发现,生物体内微塑料丰度与PAHs总含量呈现显著正相关,证实了微塑料作为载体显著促进了PAHs的生物富集效应。进一步分析表明,纤维状、透明和彩色微塑料与PAHs含量的相关性更为显著,这为阐明微塑料表面特性对其载体效应的影响机制提供了重要实验依据。研究还发现环境浓度微纳塑料暴露会显著降低栉孔扇贝的肥满度和闭壳肌蛋白质含量,其中纳塑料的影响更为显著,其毒性机制主要涉及线粒体自噬通路异常激活、氧化应激响应增强以及神经相关基因表达的改变。研究结果为深入理解微纳塑料的海洋水产品质量安全风险提供了新的科学视角,对防控和治理海洋新污染物具有重要意义。研究成果发表在Journal of Hazardous Materials和Science of the Total Environment。
该研究得到国家自然科学基金、山东省泰山学者青年专家计划、山东省重点研发计划和院科技创新团队等项目的支持。

生物体中微塑料特性影响多环芳烃的富集及其对人类健康的风险

微纳塑料对栉孔扇贝营养品质影响及其作用机制
7.解析规模化贝类养殖驱动的近海硅循环关键生地化过程与机制
黄海所近海生态养殖创新团队以我国北方典型规模化养殖海湾——桑沟湾为研究区域,通过室内可控实验、原位观测和模型模拟等手段,明确了桑沟湾养殖系统硅元素源、汇清单及储量特征,揭示了养殖贝类生物沉积在硅迁移转化过程中的重要作用;进一步反演了生物硅(BSi)沉积通量年际动态变化,解析了近40余年沉积物BSi垂向分布及其对牡蛎养殖产业发展的响应;秉承“废弃物资源化利用”理念,以废弃稻壳衍生的稻壳灰(RHA)为硅元素补充介质,评估了RHA对促进养殖系统硅藻生长的助益作用及其缓解季节性硅酸盐限制的潜力。该研究可为后续研发养殖容量提升技术、深入解析养殖系统硅-碳耦合增汇机制提供理论依据和数据支撑。研究成果发表于国际知名期刊Aquaculture、Frontiers in Marine Science等。
该研究得到国家自然科学基金、国家贝类产业技术体系岗位科学家、山东省泰山学者青年专家计划、院科技创新团队等项目支持。

桑沟湾养殖生态系统硅元素源汇清单及储量

沉积物生物硅垂向分布及其对牡蛎养殖产业发展的响应

废弃稻壳衍生的稻壳灰缓解硅限制可行性示意图
8.深远海大型养殖设施与智能装备的创制及应用
黄海所渔业增养殖技术与装备创新团队针对我国深远海海域因受高??龌肪持圃己腿狈ψ氨讣际踔С哦岩缘玫接行Ю玫耐怀鑫侍?,与莱州明波水产有限公司、烟台中集蓝海洋科技有限公司和烟台经海海洋渔业有限公司联合攻关,创制出深远海大型智能网箱和工程化围栏两类养殖新设施,实现了系列化设计与工程化建造;研制出分布式饲料投喂、鱼苗快速转移输送、成鱼分级起捕和鱼群实时监测监控等系列配套装备,实现了养殖机械化与智能化管理;构建并示范了许氏平鲉、花鲈和斑石鲷等鱼类大型网箱和围栏陆海接力与全水层养殖新模式,产业示范规模达80万m3,养殖产量突破5000吨,累计实现产值超过6.3亿元,与传统网箱养殖相比,节本减损效益提升30%以上,为我国发展深远海养殖提供了可复制推广的山东样板。成果获2024年度山东省科技进步奖一等奖(已公示)。
该研究得到国家重点研发计划、国家海水鱼产业技术体系、山东省重大科技创新工程和院科技创新团队等项目的支持。

工程化围栏“蓝钻1号”

深水网箱“经海001号”
9.攻克海洋κ-卡拉胶酶的定向挖掘及高效改造技术
黄海所海洋生物酶工程创新团队聚焦海洋红藻多糖资源的生物加工,基于C端非催化域与κ-卡拉胶酶酶学特性的内在联系,定向挖掘了具备高产物特异性的10余个卡拉胶酶;解析了κ-卡拉胶酶MtKC16A耐受100℃高温的分子机制,揭示了影响其耐热性的关键非催化域MtUN;利用该非催化域MtUN,将其添至CaKC16B的C末端,成功提升了目标酶的耐热性,使其同样获得了耐100℃高温的特性,同时目标酶的催化效率提升了近127倍;凭借所挖掘的卡拉胶降解工具酶,开展了特定结构卡拉胶寡糖的制备工作,成功制备了7种不同结构的卡拉胶寡糖,尤其是通过级联两种卡拉胶降解酶制备获得了奇数卡拉胶寡糖。研究结果为实现特定卡拉胶寡糖的规模化制备提供了有力工具,为卡拉胶酶的功能强化提供了新思路,为级联不同卡拉胶工具酶以定向制备不同结构卡拉胶寡糖提供了重要参考。研究成果发表于Biotechnology Advances、Journal of Agricultural and Food Chemistry等,获授权国家发明专利3项。
该研究得到山东省泰山学者、院科技创新团队等项目的支持。

卡拉胶寡糖的生物活性及应用领域

卡拉胶酶应用于卡拉胶寡糖的制备
10.干制水产品品质提升关键技术与应用
黄海所特色海洋生物资源高质化加工创新团队针对干制水产品中危害因子产生机制等问题,系统开展了咸干鲅鱼、干制对虾、烤鱼片等典型干制水产品中风味品质与质量安全形成机制以及调控技术研究。研究揭示了干制水产品风味形成的物质基础与关键风味化合物的代谢途径,探明了NDMA的内源性生成机制和主要前体物质来源;创建了干制水产品风味品质调控、化学危害物消减控制等关键技术并产业化应用,大幅提升了干制水产品质量品质。经第三方评价,该技术成果达到国际领先水平。相关研究成果发表学术论文23篇,获授权国家发明专利2项,制修订行业标准2项、地方标准1项、团体标准2项并发布实施,获2024年度山东省食品科学技术学会技术进步二等奖1项。
该研究得到国家重点研发计划、山东省重点研发计划、院科技创新团队等项目支持。


典型干制水产品风味轮廓(右上)与关键风味物质代谢途径